您好!欢迎来到广西景钲工程咨询有限公司!
设为首页
|
添加收藏
| |
联系我们
|
登录
免费注册
首页
公司概况
通知公告
实时资讯
公司荣誉
人才招聘
给我留言
联系我们
通知公告
招标公告
合同公示
更改通知
控制价公告
中标候选人公示
中标公告
当前位置: > 通知公告 >
中标公告
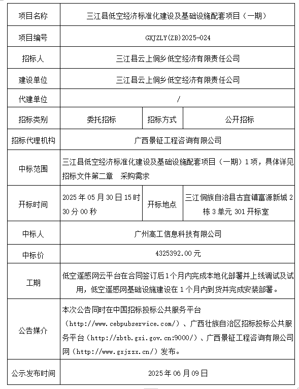
三江县低空经济标准化建设及基础设施配套项目(一期)中标公告
来源:景钲工程 发布时间:2025-06-09 15:54:19 浏览量:9630
返 回
上一个:
旅游与交通管理学院在线课程拍摄项目废标公告
下一个:
富宁经开综合楼项目土建工程成交结果公告